IGN10分神作《哈迪斯2》迎重磅更新!修复大量关键问题

版本更新 · 2026年4月27日 — 《哈迪斯2》于近日推送全新热更新补丁,对游戏内多项影响体验的bug与细节问题进行了集中修复。 本次更新覆盖剧情叙事、战斗表现、交互逻辑等多个维度,本次更新以打磨

IGN10分神作《哈迪斯2》迎重磅更新!修复大量关键问题

《哈迪斯2》于近日推送全新热更新补丁,对游戏内多项影响体验的bug与细节问题进行了集中修复。 本次更新覆盖剧情叙事、战斗表现、交互逻辑等多个维度,本次更新以打磨细节、优化体验为核心,进一步提升了冥界冒险的流畅度与沉浸感。 具体更新内容如下: 不难看出Supergiant仍在持续打磨《哈迪斯2》的每一

《哈迪斯2》于近日推送全新热更新补丁,对游戏内多项影响体验的bug与细节问题进行了集中修复。

本次更新覆盖剧情叙事、战斗表现、交互逻辑等多个维度,本次更新以打磨细节、优化体验为核心,进一步提升了冥界冒险的流畅度与沉浸感。

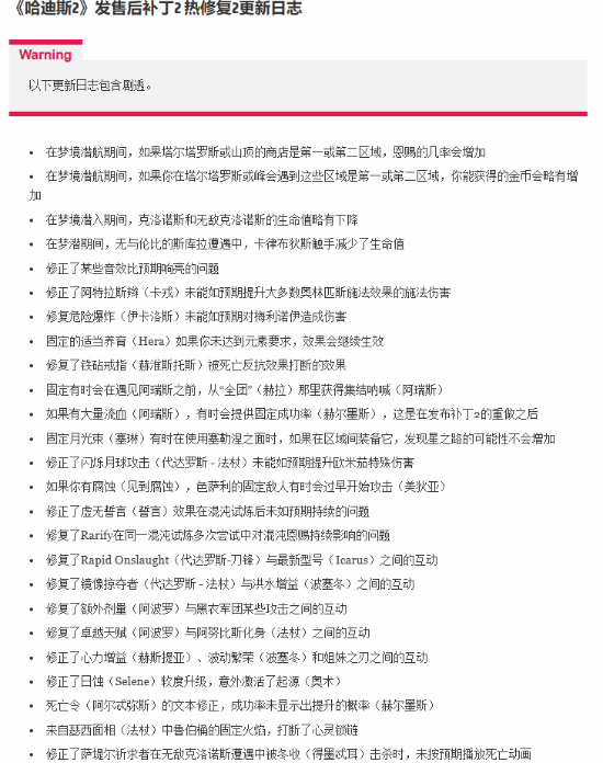
具体更新内容如下:

不难看出Supergiant仍在持续打磨《哈迪斯2》的每一处细节,你被制作组这份诚恳的态度打动了吗?欢迎在评论区说出你的看法。

本文由游民星空制作发布,未经允许禁止转载。

更多相关资讯请关注:哈迪斯2专区

← 上一篇:《黑袍》衍生剧两季被砍!黑人女主首度发声想哭了 下一篇:《宝可梦风波》泄露新预告:神兽亮相!胖头鱼和龙鹰? →